• Правила для неактивных участников. Читаем ТЕМУ, статус: Неактивный
    Как скачать файлы и всё о кредитах читайте в ТЕМЕ

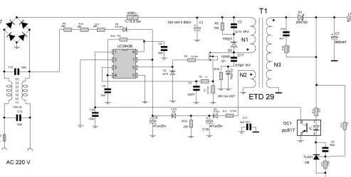
Визначити мікросхему ШІМ контроллера.

Статус
В этой теме нельзя размещать новые ответы.

киев

Главный модератор
Регистрация
27 Фев 2018
Сообщения
988
Возраст
60
Страна
Ukraine
Credits
1,117
Откуда: Черкаси
Имя
Євгеній
RT200FJ MN блок живлення12 В. Мікросхема корпус SO8 засекречена, назва зфрезерована. Схему "гарячої" частини накидав від руки.
 

Вложения

  • IMG_3101.JPG
    IMG_3101.JPG
    787.8 KB · View: 32
  • IMG_3102.JPG
    IMG_3102.JPG
    886.6 KB · View: 19
  • IMG_3103.JPG
    IMG_3103.JPG
    801.2 KB · View: 32
  • тест006.jpg
    тест006.jpg
    191.3 KB · View: 17
Последнее редактирование:

киев

Главный модератор
Регистрация
27 Фев 2018
Сообщения
988
Возраст
60
Страна
Ukraine
Credits
1,117
Откуда: Черкаси
Имя
Євгеній
@GVG48, про неї зразу і подумав, збентежило те, що 3 ноги не використовуються, та й оптопара не так, як зазвичай увімкнена.
 

Принц

Участник
Регистрация
21 Фев 2025
Сообщения
158
Возраст
50
Страна
Ukraine
Credits
17
Откуда: Харків
Имя
Олександр
UC3842, UC3845 они по частоте и питанию различаются Одна от 15в другая от 9 в вкл UC3845 больше в подзарядках встречаются Странно что у тебя,она не завилась
 

KRAB

Участник
Регистрация
28 Июн 2024
Сообщения
33
Возраст
51
Credits
72
Откуда: Харьков
Имя
Руслан
Женя, в ИИП MTK-200L-12V-16,7A (LONG) – ШИМ-ка NCP1252 и мосфет SLF10N70C (TO-220)
MTK-240L-12V-20A – (PHY1252DC = NCP1252)
LONG-200W-12V-16,67A – на PHY1252DS
MTK-150L-12V-12,5A
– на PHY1252DS
 
Статус
В этой теме нельзя размещать новые ответы.

Сверху